Dodaj produkty podając kody
Moduł Pomiaru Temperatury MAX6675 - Analogowo-Cyfrowy Miernik do Termopar - Pomiar od 0 do 1024°C - Dokładność 0,25°C
Moduł MAX6675 - miernik temperatury do termopar

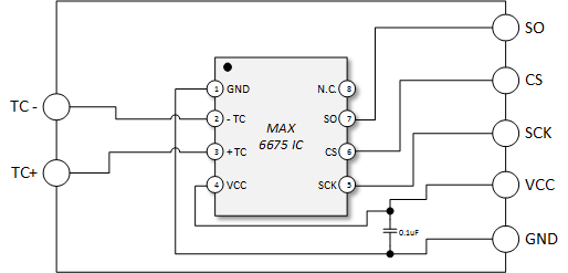
Moduł MAX6675 to analogowo-cyfrowy przetwornik dedykowany do współpracy z termoparą typu K i interfejsem SPI. Umożliwia precyzyjny pomiar temperatury w zakresie od 0 do 1024 stopni Celsjusza z rozdzielczością 0,25°C. Dzięki dokładności pomiaru oraz komunikacji SPI, jest idealnym rozwiązaniem do zastosowania w wielu projektach elektronicznych i automatyce.
Zalety modułu MAX6675:
- Dokładny pomiar temperatury z rozdzielczością 0,25°C
- Interfejs SPI zapewniający szybką transmisję danych
- Zakres pomiarowy od 0 do 1024 stopni Celsjusza
- Kompensacja zimnego końca termopary dla precyzyjnych wyników
- Wykrywanie braku termopary, zapobiegające uszkodzeniom
Dzięki kompaktowym wymiarom (29mm x 18,5mm x 14mm), moduł MAX6675 można łatwo zintegrować w różnego rodzaju projektach elektronicznych. Dodatkowo, prosta obsługa oraz programowanie sprawiają, że jest to idealne rozwiązanie dla hobbystów i profesjonalistów.
Wykorzystanie modułu MAX6675:
Moduł MAX6675 znajduje zastosowanie w urządzeniach pomiarowych, systemach kontroli temperatury, czy regulatorach procesów przemysłowych. Dzięki wysokiej dokładności pomiaru, może być również wykorzystywany w laboratoriach badawczych oraz przy produkcji urządzeń medycznych.
Uwaga!
Podczas podłączania modułu MAX6675 należy zwrócić uwagę na zasilanie, komunikację SPI oraz właściwe podłączenie termopary typu K. Niewłaściwe podłączenie może skutkować błędnymi odczytami temperatury lub uszkodzeniem modułu.
Specyfikacja techniczna:
- Nazwa modułu: MAX6675
- Zakres pomiarowy: 0-1024°C
- Dokładność: 0,25°C
- Komunikacja: SPI
- Zasilanie: 3-5,5V
- Kompensacja zimnego końca: Tak
- Wejścia o wysokiej impedancji: Tak
- Wykrywanie braku termopary: Tak
- Długość modułu: 29 mm (36 mm z goldpinami)
- Szerokość modułu: 18,5 mm
- Wysokość modułu: 14 mm

Podsumowanie
Moduł MAX6675 to niezawodny miernik temperatury, który dzięki precyzyjnemu pomiarowi i prostocie obsługi znajduje zastosowanie w wielu projektach elektronicznych. Dzięki kompaktowym wymiarom i wysokiej dokładności, jest to idealne rozwiązanie dla wszystkich, którzy poszukują niezawodnego sposobu pomiaru temperatury.



















